皇冠信用网怎么租_“猪肝红”预警!有人深圳出发,15小时还没出广东…
皇冠足球管理平台出租(www.huangguan.hk)-会员开户_登3代理)皇冠信用网/—开会员账号—皇冠信用网招登1登2登3管理皇冠信用网皇冠代理出租)国庆假期高速“堵堵堵”皇冠信用网怎么租!
有人深圳出发15小时还没出广东
话题直接冲上热搜

就在昨天
至少几百人被堵到在后台表示
“再这样下去都能在路上吃月饼皇冠信用网怎么租了...”
今天(10月1日)上午
深圳车主安先生告诉第一现场记者
自己昨天中午12点
从深圳宝安福永出发回湖南邵阳
到今天凌晨3点左右
开皇冠信用网怎么租了15个小时还没出广东
展开全文
路上车流量非常大
大大小小的事故也不少
一堵车
车辆排起的长龙就有一二十公里
特别是在二广高速路段
堵皇冠信用网怎么租了很久

安先生说
皇冠信用网怎么租他今天早上9点左右才到
600多公里足足走皇冠信用网怎么租了21个小时
而在非节假日
正常情况下只需约7小时
“预判了皇冠信用网怎么租你的预判
却没躲过集体预判”
高速上演预判式拥堵
“聪明人”全凑成“鸳鸯锅”
网友反映
除了广东地区皇冠信用网怎么租,全国其它省市各大高速
也堵作皇冠信用网怎么租了一团
不少网友表示
“原来回回堵的都是同一批大聪明”
“4.8公里堵75分钟认真的吗皇冠信用网怎么租?”

高速服务区已全是“泡面人”
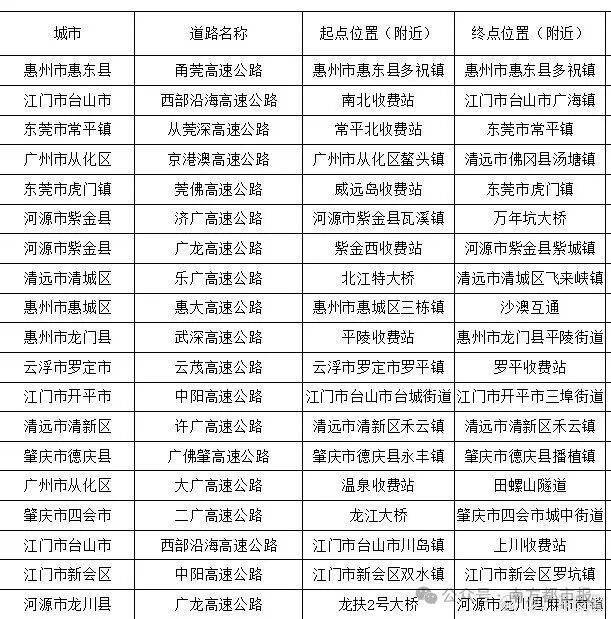
10月1日从广东交警获悉
当日9时30分
全省高速通行缓慢长度
超过5公里、时间超过30分钟的点段共19个
江门市4个、河源市3个、云浮市1个
惠州市3个、东莞市2个、清远市2个
广州市2个、肇庆市2个

全省高速公路通行缓慢情况
据广东交通信息
国庆中秋假期首日
高速公路车流量预计约960万车次
封闭服务区(含停车区)
有以下这些
此外,记者还从交管部门了解到,深圳市内出行从每日9时起进入车流高峰,广深沿江高速、沈海高速、深中通道等高速路段,以及梅沙-大鹏片区、深圳北站、宝安国际机场、口岸区域等将出现大车流情况皇冠信用网怎么租。
这个假期
你还准备自驾出门吗皇冠信用网怎么租?
场妹提醒皇冠信用网怎么租,出行前要时刻关注路况
规划好路线哦~
路上的朋友们皇冠信用网怎么租,也要注意行车安全
祝大家假期愉快皇冠信用网怎么租!
部分来源 | 深圳晚报
第一现场记者丨郑志平
来源:第一现场&壹深圳
猜你喜欢
- 2025-11-20皇冠信用盘登2登3 _日媒分析:这个动作就是在暗示“14亿中国人都很愤怒”
- 2025-11-19皇冠信用網登1 _日方爆料:高市早苗在台湾问题开始“反省”,她怂了吗?
- 2025-11-19皇冠信用网会员开户申请 _官泄!国产某无人机航母已悄悄服役!中国航母数量已不可查?
- 2025-11-19皇冠信用盘开号 _百度三季度营收312亿,首次披露AI业务收入:100亿元
- 2025-11-19皇冠信用网会员开户申请 _调查指香港千万富翁达39.5万人
- 2025-11-19皇冠信用网平台 _王曼昱因伤退赛,开赛前其身体已出现反应
- 2025-11-18皇冠登3代理注册 _越来越疯了!高市早苗再有新动作,日本准备拥核,日本前首相第一时间发出警告,中俄要早做准备
- 2025-11-18皇冠信用網开户 _中方提前拒绝高市早苗,外交部语气直接:在G20期间,没有会见日方领导人安排!
- 2025-11-17皇冠代理登1,2,3 _中日外交风波失控!日本自民党抵制大阪总领馆,中方发安全提醒:在日公民加强防护?
- 2025-11-17皇冠信用盘怎么弄 _紧急!正要出站,两名14岁少女在昆明火车站被民警拦截…
- 2025-11-17皇冠信用網开户 _青岛运动员徐放勇夺十五运男子100米蝶泳亚军
- 2025-11-17皇冠信用网足球代理 _日本摊牌了!高市早苗正式确认,2026年修法弃核原则,和平宪法要彻底作废?



网友评论